意见箱
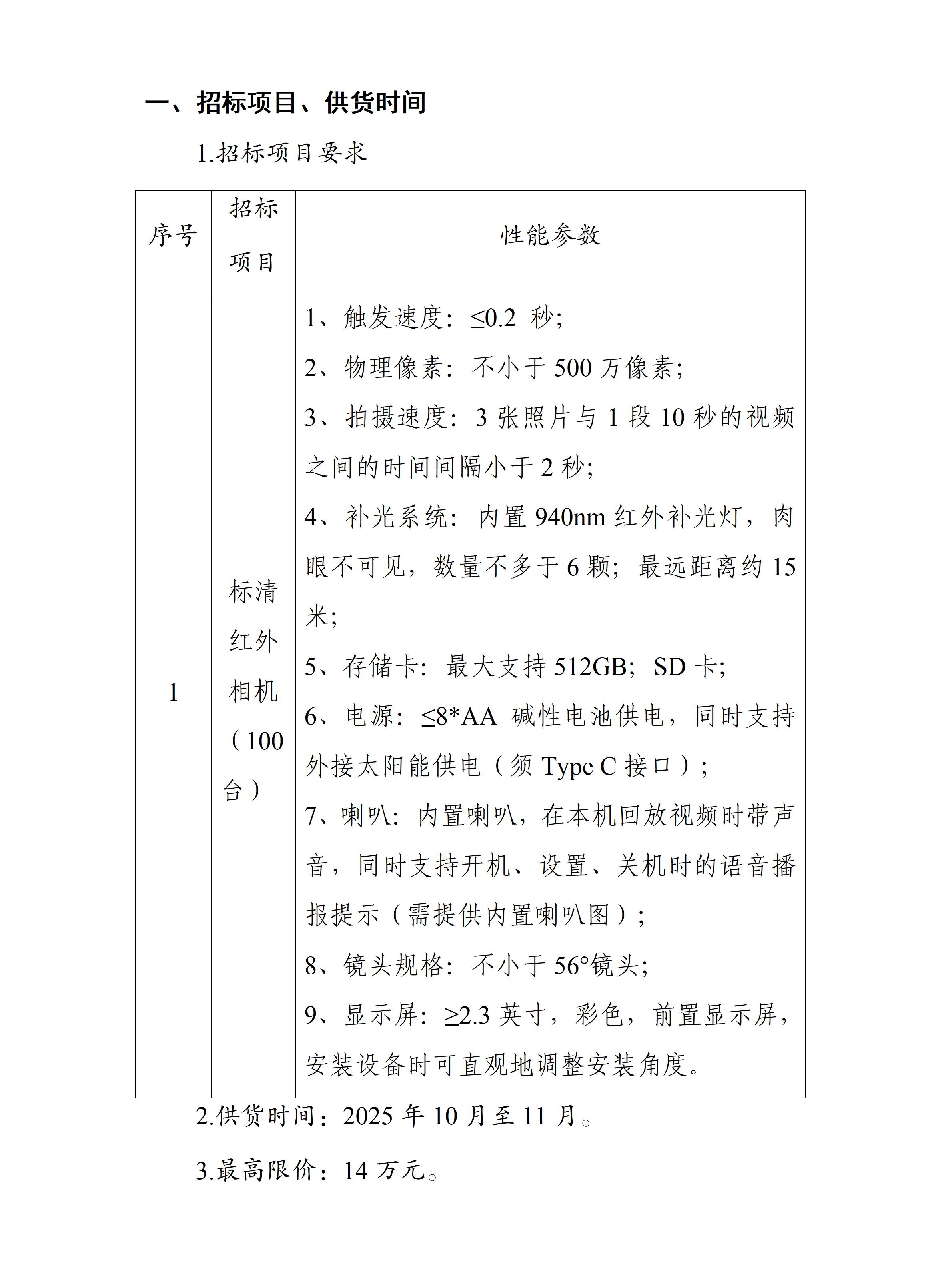
为更好地实施“南京、宜兴等地的野猪种群监测”项目,做好野外红外相机的布设和更新维护工作,我院需采购一批红外相机等设备,为降低采购成本,提高采购质量,参照《中华人民共和国政府采购法》《中华人民共和国政府采购法实施条例》等有关法律法规的规定本着公开、公平、公正的原则。我院拟对南京、宜兴等地的野猪种群监测项目所需的红外相机等采购面向社会公开招标,欢迎符合资质要求的供应商前来参加投标。

二、服务承诺要求
(一)交货地点及要求:每件货物都有独立包装,要求不拆开包装就可以清晰辨认货物品类别及尺码。再按尺码及品类分装,以容易搬动、易存放为准。包装要求防水防潮;外层包装要求防水防潮、牢固、搬动及长期存放不易破损。外层包装上注明货物品名、数量。按照采购人要求将采购货物配送至采购人指定地点。
(二)质量标准:符合国家现行规定标准。
(三)质保期:设备整机提供至少1年的原厂质保,质保期自验收签字之日起计算。质保期满前1个月内供应商应负责一次全面检查,如发现潜在问题,应负责排除。
三、招标方式及中标条件
本次招标采用询价招标方式。参与投标的公司需提供相关资质证明并承诺能履行上述服务内容。投标时价格最低者为中标方。若出现价格相同的情况,将进行第二轮报价直至出现唯一最低价格为止。
四、投标人资质要求
1.具有独立承担民事责任的能力,在中华人民共和国境内注册的法人或其他组织。提供营业执照复印件并加盖单位公章。
2.具有承担完成本项目的能力、良好的财务状况和商业信誉,提供单位参加社会保险的在线证明打印件,提供国家企业信用信息公示系统截图,包括基础信息页、列入经营异常名录信息页、列入严重违法失信名单(黑名单)信息页,并加盖单位公章。
3.本项目不接受联合体或关联单位投标,一经发现投标人之间有股权关联或合作关系,立即取消其投标资格。
4.本项目成交后不允许分包、转包,如供应商未经采购人许可随意将本项目下业务进行分包转包的,采购人有权追究其违约责任,并终止本合同。
五、报名手续
1.报名时间2025年10月15日至2025年10月17日,上午9:00-12:00,下午14:00-17:00(周末及节假日除外),有意者请将相关材料投递至邮箱:237573403@qq.com,邮件主题:红外相机采购服务+公司名称。
2.报名时需提供以下证件扫描件:公司营业执照、法人代表身份证或法人授权委托书、守法经营声明函(格式见附件)、报价单、履行合同所必须的设备和专业技术能力证明材料、售后服务承诺函(格式内容自拟)。
3.联系方式:安博·体育,陈老师:025-52745600-6105。
六、附则
1.本公告未尽事宜由招标人解释。投标人对本公告有疑问的,在报名前向招标人咨询。
2.本公告自发布之日起生效。
安博·体育
2025年10月15日
附件:
守法经营函附件.docx